Making-Of
Structural description
SEO Architecture
 
                Screens
 
                 
                Modeling
Database
 
                 
                Back-End Development
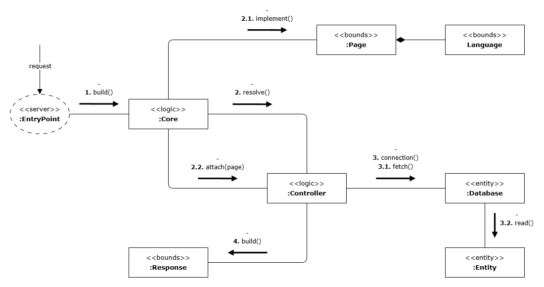
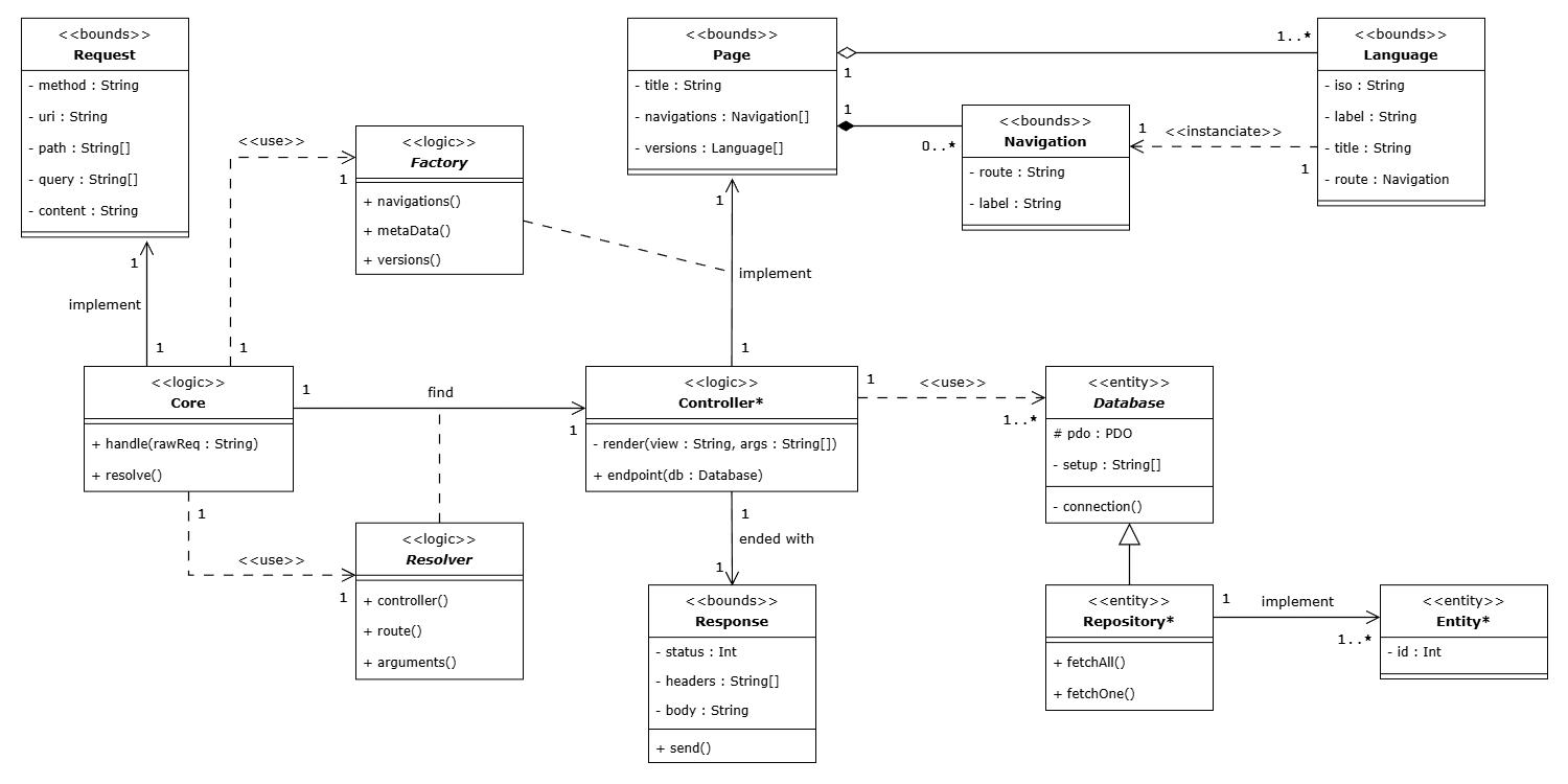
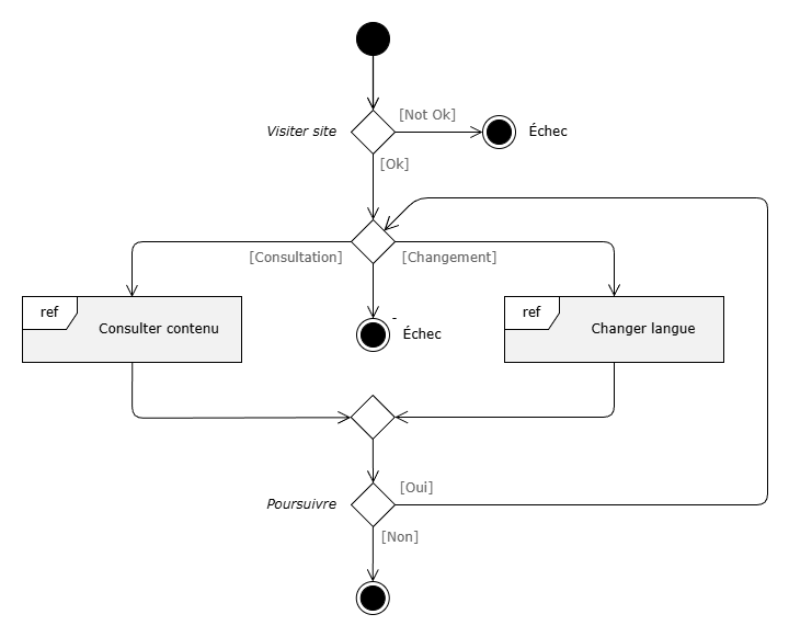
Diagrams
Writing in progress...
Front-End Development
Diagrams
Writing in progress...
Page build delay : 0.0067169666290283 sec.