Welcome
Brief
UML
in 2 experience(s)
REST API
in 2 experience(s)
MERISE
in 2 experience(s)
Agile / Scrum
in 3 experience(s)
Symfony
in 2 experience(s)
SQL
in 4 experience(s)
SCSS / Sass
in 2 experience(s)
Python
in 1 experience(s)
PHP 8
in 5 experience(s)
MySQL
in 4 experience(s)
Jira
in 1 experience(s)
Git
in 2 experience(s)
Curiosities
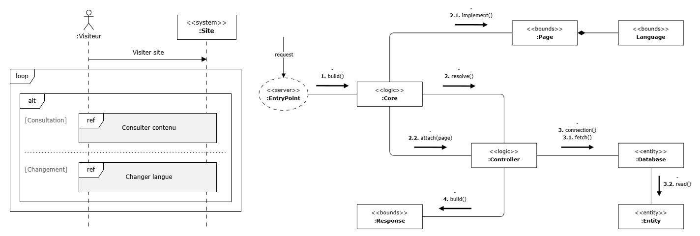
The “Making Of”
Description with diagrams of every step to analysis and design this website.
A technological thing or two
Loading of an anecdote...
Andragogical resources
Sided resources for cursus on programming and Web development.
Demos and sources
All developments pedagogical-oriented or for demonstration.



