Elodie Bayet :: Analyste Développeuse

ProductionsMuOSa – Blind Tests

Blind tests sur la musique savante

Application Web

Technologies

 

Culture musicale

L'application propose des blind tests sous forme de questionnaires comportant 10 extraits audio, et pour lesquels il faut trouver la bonne réponse parmis 5 propositions données.

 

Images

Tableau décrivant la vision du produit MuOSa
Vision du produit
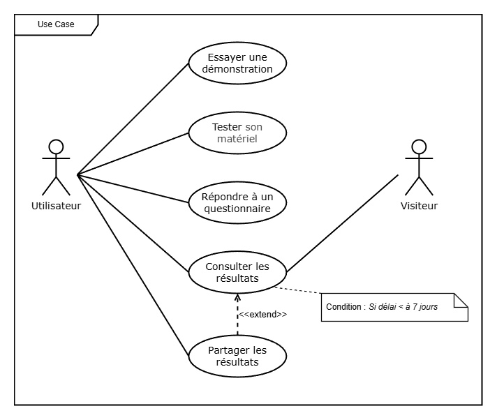
Diagramme illustrant les cas d'utilisation de l'application MuOSa
Cas d'utilisation
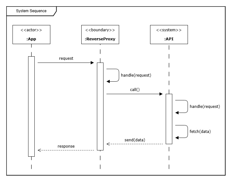
Diagramme illustrant les séquences du système de l'application MuOSa
Séquence système
Aperçu d'un blind test de l'application MuOSa
Page d'un Blind Test
Aperçu de la page du guide d'utilisation de l'application MuOSa
Page du guide d'utilisation
Aperçu de la page des crédits audio de l'application MuOSa
Page des crédits audio
Vue des requêtes de fichiers audio dans le navigateur
Aperçu des médias anonymisés
Ressources pédagogiques